别怪自己眼花,是二维平面太“卷”了
大家在做数据汇报时,一定有过这种崩溃瞬间:明明数据整理得很清楚,可一画成图表就变成了“找不同游戏”。线条互相打架、分组挤成一团,为了看清一条线的走势,眼睛得在图例和线条之间来回横跳几十次。
其实这真不是你的分析能力有问题,而是二维平面的空间实在不够用了。
今天咱们不整虚的,直接聊聊怎么利用 Z 轴这个神奇的维度。我们把图表“立”起来,不是为了加特效炫技,而是为了把挤在一起的信息拆开,让大家一眼就能看到重点。这里准备了三个最常见的场景,咱们一起在 Origin Pro 里试试。
准备工作:边看边练
为了方便大家上手,我把用到的 Origin 工程文件和数据都打包好了。建议大家下载下来,跟着文章一起点一点,印象更深。
我用夸克网盘给你分享了「Origin Pro 2D图转3D图」,点击链接或复制整段内容,打开「夸克APP」即可获取。
/~70e239Z8mV~:/
链接:https://pan.quark.cn/s/d4d71ec527b0?pwd=tstD
提取码:tstD场景一:多折线互相遮挡?用“瀑布图”拉开层次
比如说,我们要展示“不同产品线的月度销售额”。在 2D 折线图里,几条线一旦纠缠在一起,根本分不清谁是谁,更别提对比体量了。

这时候,咱们的思路很简单:把“产品线”这个拥挤的维度,直接挪到 Z 轴上。这样每条线都有了自己的“跑道”,互不干扰。
📌 操作步骤
- 选中数据,点击菜单栏的
绘图>3D图>3D瀑布图。 图出来后,为了好看,我们双击图形打开
绘图细节对话框。- 点击
符号选项卡,形状选个球体,大小设为8左右,颜色保持自动即可。 - 点击
图案选项卡,边框颜色建议选按曲线(这样每条线颜色不一样),宽度设为2;填充颜色也改成自动。
- 点击
- 如果觉得角度不舒服,可以点一下图,用浮动工具栏里的
偏斜模式转一转,或者按键盘上的Tab键切换选择模式来调整。

这样一来,大家既能顺着 X 轴看时间趋势,又能顺着 Z 轴看不同产品的规模对比,是不是清晰多了?
场景二:分类太多看不清?用“分组柱状图”减少视线跳跃
再看个例子:我们要对比“不同大区在四个季度的利润”。以前用 2D 柱状图,要么就是分组太多看不清,要么就是为了找某个大区的数据,视线得在图上来回跳。
📌 操作步骤
- 选中数据,点击
绘图>3D图>XYY 3D 条状图。 - 这里有个小细节:如果发现某个区域(比如西南区)销量最少却挡在了最前面,我们可以双击
Z轴坐标轴,把起始和结束的位置交换一下,让它乖乖站到后面去。 美化一下:双击柱子打开设置。
- 在
图案里,把边框设为无(或者浅灰),填充颜色选按曲线,宽度设为2。
- 在
- 关键一步:默认的文字标签可能会飘在空中,很难受。建议在对话框左侧点击
Layer 1>坐标轴,勾选全部都在屏幕平面内。或者在图形的浮动工具栏(若没打开点Ctrl Shift t)里找标签,标题和刻度的方向进行设置。
这样处理后,我们就不需要费劲去对应图例了,直接锁定某个格子,看它有多高就行。
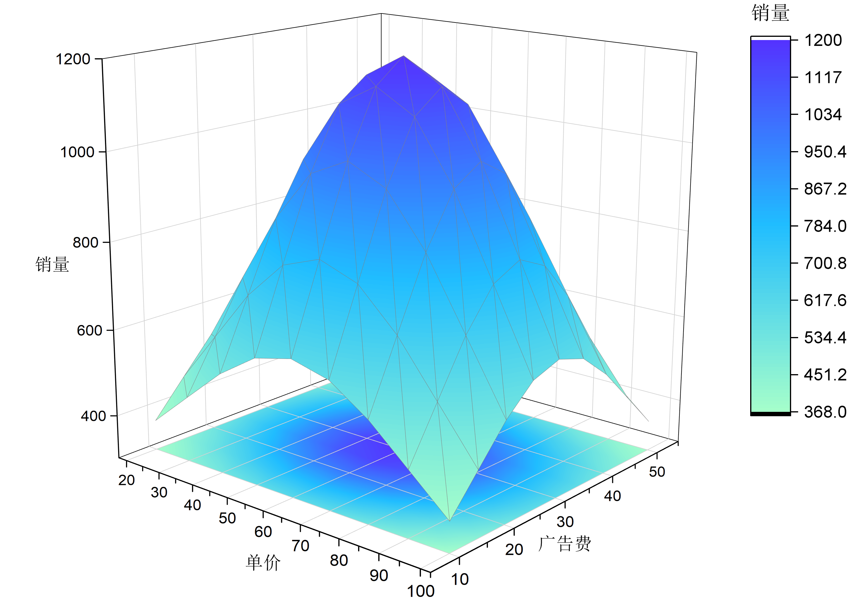
场景三:找不到最优解?用“曲面图”看透三元关系
最后这个场景非常实用。假设你在做营销优化,想知道“定价”和“广告投入”怎么配合才能让“销量”最大。
这种三元关系(X, Y 决定 Z),用 2D 散点图很难看清它们之间的化学反应。但如果用 3D 曲面图,就像看地形图一样,哪里是山峰(最高销量),哪里是平地,一眼便知。
📌 操作步骤
- 首先设置数据属性:选中销量那一列,右键点击
设置为>Z,告诉软件这是我们要的高度。 - 选中所有数据,点击
绘图>3D图>带投影的3D 颜色映射曲面图。 - 如果发现底下的投影跑到了上面,别慌。双击图形,在设置里找到
按刻度范围的比例在Z轴移动,填入0,它就回到底部了。 - 为了更直观,点击
颜色映射/等高线>填充,选个顺眼的渐变色(比如从冷色到暖色),这样高低起伏更明显。 - 同样,别忘了把坐标轴标签调整为
全部都在屏幕平面内,保证字是正的。

用这张图去汇报,大家能直接看到那个“最高点”对应的价格和广告费是多少,决策效率直接拉满。
这样用3D,让汇报更高效
把 2D 转成 3D,真的不是为了图表看起来高级。
判断要不要转 3D,标准很简单:如果平面上已经挤不下了,或者你需要大家一眼看清三个变量之间的关系,那就果断升维。
好的图表,就是能帮大家省去脑补的时间,一眼看到结果。下次遇到这些复杂数据,不妨试试今天的方法!